Izgradnja tima za korisničku službu: Sveobuhvatan vodič
Saznajte kako izgraditi učinkovit tim korisničke službe s našim sveobuhvatnim vodičem koji pokriva strukturu, zapošljavanje, obuku, tehnologiju i mjere performa...


Naučite kako stvoriti učinkovite procese korisničke službe s 5 koraka: definirajte ciljeve, uspostavite uloge, mapurajte putanju korisnika, odaberite alate i primijenite povratne petlje. Ovi koraci poboljšavaju obuku, produktivnost, automatizaciju i zadovoljstvo zaposlenika.
Ključ za održavanje visokog standarda korisničke službe je detaljni proces korisničke službe koji vaš tim može pratiti. U drugim industrijama, kao što su zrakoplovstvo ili medicina, profesionalci imaju pravila i procedure koje trebaju slijediti prije nego što mogu letjeti avionom ili provesti medicinski postupak. Isti okvir primjenjuje se na upravljanje visokoučinkovitim timom korisničke službe.
U ovom članku naučit ćete što su procesi korisničke službe, njihove prednosti i zašto su bitni za pružanje odličnog korisničkog servisa. Pokriti ćemo 5 djelotvornih koraka za stvaranje procesa koji funkcioniraju i kako izbjegnuti česte greške, te ćemo razložiti stvarne primjere SOP-ova i dijagrama toka kako bismo vas inspirirali.
Jednostavno rečeno, procesi korisničke službe daju vašem timu pouzdani vodič za donošenje odluka. Razmislite o njima kao o predlošcima koji opisuju aktivnosti uključene u preuzimanje kartice od upita do rješenja, dok definiraju što kvalitetno iskustvo korisnika znači za vas.
Zamislite da se suočite s istim problemom dva puta. Prvi put dobijete brz odgovor i odmah ste proslijeđeni višem predstavniku ili vam je čak ponuđen popust. Drugi put, prebacivani ste s agenta na agenta bez pomoći i ne možete se ne zapitati zašto je bilo tako drugačije i lako prvi put. To je ono što bi moglo izgledati ako tvrtka nema procese na mjestu i svaki agent donosi proizvoljne odluke.
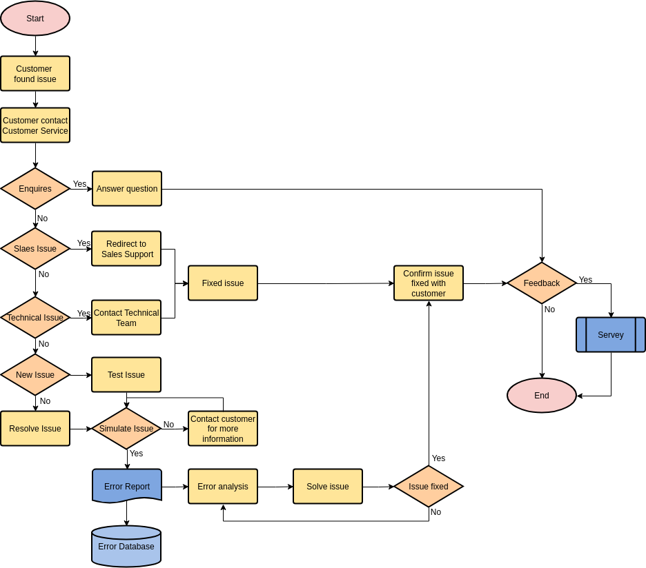
Procesi ne trebaju biti strogo slijeđeni scenariji. Oni su namijenjeni biti fleksibilni i prilagodljivi, zadržavajući istu razinu korisničke skrbi kako vaš posao raste. Zato su dijagrami toka i SOP-ovi najpopularniji izbori za predstavljanje procesa.
Dolje je osnovni dijagram toka korisničke službe koji detaljizira putanju od prvog kontakta do rješenja kartice:

Dijagrami toka pojednostavljuju donošenje odluka, kondenzirući složene procese u lako razumljive, djelotvorne korake. Na primjer, zahvaljujući dijagramu toka eskalacije, svaki agent zna komu, kako i kada proslijediti karticu. SOP-ovi su detaljni strukturirani dokumenti koji detaljiziraju procese. Dijagrame toka možete smatrati vizualnim sažetkom robusnijih i detaljnijih SOP-ova.
Samo vi i vaš tim znate vaše točne procese, ali svi znaju ako ih nemate. Iskustvo koje pruža vaš tim korisničke službe je trenutak istine. Vaš tim se sastoji od ljudi koji će jednostavno imati dobre i loše dane, a ta pravila osiguravaju da mogu brzo i dosljedno donositi odluke čak i na loše dane.
Standardizirani proces korisničke službe postavlja očekivanja i pokazuje da ste posvećeni stvaranju kulture usmjerene na korisnika. Na kraju dana, procesi se sve svode na pružanje dosljedno pozitivnih iskustava korisnika i činjenje da se vrate po više. S 3 od 5 korisnika koji napuštaju marke zbog loših iskustava, učinkoviti procesi su ključni dio povećanja lojalnosti korisnika.
Ovo su glavne prednosti postavljanja procesa korisničke službe:
Bilo da usavršavate postojeće procese, zapisujete ih ili gradite ispočetka, ovih pet koraka sigurno će dati čvrstu osnovu bilo kojem timu korisničke službe. Ovi koraci će vam omogućiti da razumijete vašu trenutnu situaciju, nacrtate revizije i osigurate kontinuirano poboljšanje. Odabrali smo ove korake na osnovu naše vlastite iskustva u izradi učinkovitih procesa korisničke službe, kao i iskustva naših korisnika.

Sve počinje s orijentacijom na korisnika. Čujete to svugdje, ali to je zato što stvarno funkcionira. Kada se fokusirate na svoje korisnike, svi ostali ciljevi padaju na mjesto. Temeljenje svega što radite na potrebama i očekivanjima korisnika vodit će vas u postavljanju ključnih KPI-ja i najboljih procesa za njihovo postizanje, što će na kraju dovesti do odličnog korisničkog servisa.
Ali prvo, ne možete promijeniti ono što ne razumijete. Razložite svoje trenutne procese. Čak i ako nisu dokumentirani i verbalno dogovoreni, vaša korisnička služba već funkcionira prema nenapisanim pravilima i radnim tokovima. Možda ćete otkriti da funkcioniraju dobro od početka, ali se svakako isplati zapisati ih kako biste stvorili dosljedno iskustvo i skratili vrijeme uključivanja.
Za dijagnozu vaših postojećih procesa, postavite si ova pitanja:
Kada vidite nedostatke, razmislite o vrsti iskustva koje biste željeli da vaši korisnici imaju. Detaljiziranje putanje korisnika pogledati ćemo u sljedećem koraku, ali ponekad je najbolje što možete učiniti pitati svoje korisnike. Ne zaboravite prikupiti povratne informacije zaposlenika. Njihova perspektiva može otkriti probleme u vašim internim procesima korisničke podrške, ali mogu vam također pomoći da razumijete svoje korisnike.
Bez obzira na veličinu vašeg tima korisničke službe, vjerojatno imate dodijeljene uloge i uspostavljene procese, čak i ako nisu napisani. Usavršavanje ovih procesa neće samo zahtijevati dodjelu uloga, već će vam pomoći da to učinite učinkovito.
Netko će morati nacrtati procese, osigurati obuku i pratiti i mjeriti napredak. Štoviše, neki procesi, kao što je eskalacija, jasno će definirati uloge starijeg i mlađeg osoblja, pomažući vam da bolje strukturirate svoje odjele. Na kraju, dobra je praksa uključiti ime odgovorne osobe na koju se trebaju obratiti pitanja.
Ako trebate pomoć pri odlučivanju na čemu temeljiti očekivane ishode korisničke interakcije, pokušajte stvoriti mapu putanje korisnika. To je vizualna reprezentacija korisnika koji dosežu svoje ciljeve. Detaljizira sve točke dodira, motivacije i potrebe korisnika u različitim fazama, dajući vam mjerilo za modeliranje pojedinačnih korisničkih interakcija.
S rastućim očekivanjima korisnika, vaša najbolja opcija je poznavati svoje korisnike toliko dobro da možete riješiti probleme prije nego što oni čak znaju da postoji problem. Na primjer, česta, laka pitanja mogu ukazati na nedostatak opcija samoslužbe ili da nisu lako dostupne, što vas potiče da napravite prilagodbe.
Najbolji način da uštedite vrijeme, kako za svoje korisnike tako i za zaposlenike, je ulaganje u opcije samoslužbe, kao što su baze znanja. Zapravo, anketa pokazuje da 8 od 10 korisnika ponavlja zahtjev za više opcija samoslužbe putem portala korisnika:

Ove omogućavaju agentima da upute korisnike na članke za samopomoc umjesto da troše velike količine vremena vodeći korisnike na svakom koraku. Drugi važan alat samoslužbe su chatbotovi. Pružaju ljudsku podršku 24/7, često usmjeravajući korisnike na brza rješenja samoslužbe mnogo brže nego što bi to učinili ljudski agenti.
Možda ste postavili odličan proces korisničke podrške, ali se mučite da ga ujedinite na svim kanalima i točkama dodira. Uostalom, jedan od glavnih razloga zašto ćete željeti postaviti procese je izbjegavanje informacijskih silos i kretanja naprijed-nazad između odjela. Nema mnogo što korisnici više mrze nego biti prebacivani s agenta na agenta, a kamoli frustracija što trebaju ponavljati informacije.
Dobar softver za omnichannel kartice omogućit će vašim timovima da budu u toku i bez napora dijele informacije između odjela i kanala. Štoviše, ti sustavi omogućavaju suradnju u kartici, komunikaciju agenta i odgovornost.
Postavljanje procesa nije jednokratan zadatak. Vaši korisnici i posao se razvijaju tijekom vremena, redefiniraju što znači dobra korisnička služba. Zato je ključno razviti povratnu petlju. To znači da ne samo prikupljate i analizirate povratne informacije, već i poduzimate mjere i činite ovaj proces nikad završenim ciklom. Na taj način možete ugušiti sve nedostatke u pupoljku prije nego što postanu problemi.
Naoružani vašim znanjem o procesima i uvidima od kolega, KPI-ja i možda čak korisnika, možete početi sve zapisivati. Postavite djelotvorne ciljeve i odgovornost kako biste osigurali da se držite obaveze prema novim procesima. Opišite svaki korak i navedite koje su resurse i informacije potrebne.
Nekoliko izbora koje napravite na putu može biti štetno za funkcioniranje vaših procesa. Evo nekih djelotvornih uvida koje trebate uvijek razmotriti kada radite bilo kakve promjene u vašim procesima.
Postavljanje procesa rano postaje još vrijednije kada se kasnije proširite. Zamislite koliko vremena možete uštediti pružanjem novim zaposlenicima jasnog priručnika umjesto da trebate stalno ponavljati iste informacije. Međutim, ne zaboravite komunicirati svaku novu promjenu procesa korisničke podrške i pružiti obuku postojećim zaposlenicima. Procesi mogu stvarno služiti svojoj svrsi samo kada su svi zaposlenici uključeni.
Procesi korisničke podrške trebaju biti lako slijedivi i ponovljivi. Zato često funkcioniraju na osnovi ako-tada, baš kao stroj. Na primjer, vaši procesi mogu navesti da ako vas kontaktira klijent poduzeća, kartica mora biti odgovorena odmah. Postavljanje automatizacije i SLA pravila može povećati učinkovitost i smanjiti ljudsku grešku još više, ali prije svega, štedi vrijeme i novac.
S LiveAgent, možete smanjiti ponavljajuće zadatke. Pravila automatizacije su robusna i fleksibilna značajka sposobna kopirati većinu vaših procesa. Agenti korisničke službe više neće gubiti vrijeme pokušavajući shvatiti ispravne oznake, dobit će ispravne kartice dodijeljene automatski i nikada neće propustiti hitne kartice.

Dobra pravila ne znače ništa ako se vaši agenti stalno bore za podatke i odjeli stvaraju informacijske siloe. Korisnici mrze trebati ponavljati informacije nekoliko predstavnika. To pokazuje da ih ne poznajete i da se ne trebate upoznati s njima.
S druge strane, korisnici su savršeno dobro s predavanjem svojih osobnih podataka ako to znači da dobivaju personalizirani, bezbrižan servis. Zapravo, 80% potrošača će dijeliti osobne podatke u zamjenu za ponude ili popuste. Zato ćete željeti ulagati u softver za korisničku podršku koji transformira naporan zadatak centralizacije vaših podataka u bezbrižnu naviku.
Vidjeti kako se KPI-ji poboljšavaju je odličan, ali bez izravnog uvida u iskustva korisnika, zauvijek pogađate što funkcionira i zašto. Traženje povratnih informacija trebalo bi biti dio svake korisničke interakcije. Možete stvoriti potpuno novi SOP koji detaljizira načine traženja povratnih informacija korisnika. Međutim, ovo je još jedna lako automatizirajuća stvar. Korištenjem alata kao što je integracija Nicereply od LiveAgent, svakom će rješenju kartice automatski slijediti upit za povratne informacije.
To su odjeli korisničke službe i prodaje koji direktno razgovaraju s korisnicima. Dijeljenje informacija koje prikupljaju s drugim odjelima ključno je za zdravlje i uspjeh poslovanja. Njihovi uvidi su posebno vrijedni za odjele marketinga i razvoja, jer mogu potaknuti daljnje odluke. Obrnuto, korisnička služba ne može pravilno funkcionirati i pružiti korisne odgovore bez znanja što drugi odjeli rade.
Dosljjednost je najčešće pitanje, unatoč činjenici da se procesi često postavljaju s ciljem dosljjednosti. Ako vjerujete da vaši procesi vode do uspjeha, ali se ne slijede, osigurajte da su agenti korisničke službe pravilno obučeni i odgovorni. Slušajte njihove povratne informacije kako biste utvrdili je li problem mogao biti drugdje.
Ignoriranje povratnih informacija može biti skupo u bilo kojem poslovnom pothvatu, a procesi korisničke službe su isti. Postavili ste nove procese, a odjednom nekoliko korisnika žali se da se stalno prebacuju naprijed-nazad. To znači da je vrijeme da revidiramo vaš proces korisničke podrške. Možda ste slučajno stvorili nepotreban korak ili propagirali stvaranje informacijskih silos.
Nekorištenje tehnologije znači gubitak novca i resursa svaki dan. Pružatelji softvera za help desk već su razmislili o vašim procesima, razvijajući pravila, automatizaciju i značajke suradnje kako bi vam olakšali. Ali pazite da mindless forsiranje inovacije ili nemonitoriranje korištenja tehnologije može imati negativne učinke, što dovodi do loše korisničke službe i frustriranih korisnika.
Spora vremena odgovora mogu otkriti nepotrebne ili odsutne korake u vašem procesu. Odsutni koraci dovode do nesamouvjerenih agenta koji trebaju previše vremena da se odluče, dok nepotrebni koraci usporavaju cijeli proces.
Neizbrisavanje petlje. Procesi trebaju biti kontinuirano revidirani. Svaka napravljena prilagodba dovodi do novog ciklusa analize. Uključite povratne petlje, kako od korisnika tako i od zaposlenika, i nastavite mjeriti KPI-je.
Vidjeti ljepšu povratnu informaciju i opušteniji osoblje je krajnji cilj, ali bez pouzdane mjere vaših napora, nikada ne možete znati opseg vašeg uspjeha. Postavljanje mjerljivih ciljeva također omogućava vašim agentima da zamisle i slave napredak.
Ovi standardni ključni pokazatelji performansi (KPI) pomoći će vam mjeriti učinkovitost vaših procesa:
Prosječno vrijeme do rješenja (TTR): Ovo je najbolji pokazatelj učinkovitosti procesa. S toliko pokretnih dijelova, lako je da se kartica zapne. Ako su vaši procesi pravilno postavljeni, vaši korisnici mogu glatko proći kroz točke dodira i dosegnuti svoje ciljeve na vrijeme.
Prosječno vrijeme odgovora (ART): Ako vaš osoblje troši vrijeme pokušavajući shvatiti sljedeći najbolji korak i konzultira se s drugima, vaše vrijeme odgovora će patiti. Smanjeno vrijeme odgovora jasno ukazuje da vaša korisnička služba funkcionira glatko.
Rezultat zadovoljstva korisnika (CSAT): Mjeri ukupno zadovoljstvo agentima korisničke službe. Korisnici imaju visoka očekivanja od profesionalnosti i brzine, a vaša sposobnost da ispunite ta očekivanja sigurno će se odraziti na zadovoljstvo korisnika.

Ostale metrike, kao što su rezultat napora korisnika (CES), rezultat neto promotora (NPS) ili stopa odljeva, mogu se također poboljšati. Zahvaljujući boljim vremenima odgovora i rješavanja, korisnici će se osjećati vrijednije i lojalnije vašoj marki. Pazite da postavite realistične ciljeve i odgovornost, ali pazite da ne stvorite nepotrebni stres na vašim agentima korisničke službe.
Procesi korisničke službe vode vaš tim u donošenju odluka. Oni djeluju kao predlošci za rukovanje kartama od početka do kraja. Evo nekoliko studija slučaja tvrtki koje su primijenile procese i kako im je to koristilo.
Namecheap, vodeća tvrtka za registraciju domena i web hosting, suočio se s izazovima s mnogim zahtjevima za podršku. Postavili su jasne procese eskalacije kako bi bolje upravljali korisničkom službom.
Definirajući razine usluge i vještine, osigurali su da su kartice kategorizirane i poslane pravim timovima. To je smanjilo nepotrebne eskalacije i skratilo vrijeme potrebno za rješavanje složenih problema.
Texas Tech University imao je problema s upravljanjem mnogim zahtjevima za podršku od studenata i osoblja. Stvorili su SOP-ove za različite scenarije kao što su tehnički problemi, administrativni upiti i hitne situacije.
Ti SOP-ovi pružili su jasne korake za eskalaciju problema, razgovor s drugim odjelima i brzo rješavanje problema. To je poboljšalo internu komunikaciju i koordinaciju.
Airbnb koristi personalizirane procese podrške kako bi poboljšao iskustvo korisnika. Imaju SOP-ove za česte probleme kao što su problemi s rezervacijom, sigurnosne zabrinutosti i sporovi između domaćina i gostiju.
Ti SOP-ovi vode agente podrške kroz svaki korak, od upita do rješenja, osiguravajući dosljedno i prilagođene odgovore. Ovaj pristup poboljšao je vremena rješavanja i gradi povjerenje i lojalnost pružanjem pouzdane podrške.
Budućnost se sve svodi na pružanje dosljedno odličnih personaliziranih iskustava, a AI je u prvom redu. Razgovarali smo o postavljanju pravila automatizacije kako bi se automatski pridržavali procesa. AI će preuzeti sitne procesne zadatke. Oslobađa ljudske agente da se fokusiraju na jedinstveno ljudske zadatke i složene probleme.
AI chatbotovi mogu biti programirani da se pridržavaju vaših procesa, postajući novi unaprijed obučeni agenti. Ako je eskalacija potrebna, chatbotovi mogu uspješno povezati korisnike s pravim agentima u pravim odjelima.
Chatbotovi i AI kopiloti također će pomoći s informacijskim silima. Prikupljanjem podataka o korisničkim razgovorima, može pružiti prijedloge, uvide i sažetke prethodnih razgovora. Lako ih možete dodati na vašu web stranicu s opcijama bez koda kao što je URLsLab bot.
Današnji korisnici bez problema navigiraju kroz kanale, pa je prisutnost na različitim kanalima isplativa. Međutim, pružanje dosljedno pozitivnih iskustava putem svih tih kanala je sasvim druga priča. Softver za omnichannel korisničku službu pomoći će vam da pratite potražnju dok ujedinjujete procese i iskustva na platformama, sve u jednoj nadzornoj ploči. Značajke kao što je hibridni sustav toka kartice omogućit će vam da pratite putanju korisnika putem različitih kanala u jednoj kartici, čineći dijeljenje informacija i suradnju bezbrižnom.
Zapamtite da samo vaš tim zna vaše točne procese, ali svi znaju ako ih nemate. Učinkoviti procesi korisničke službe pomoći će vam pružiti odličnog korisničkog iskustva, transformirajući ih u lojalnog korisnika. Zato je ulaganje u procese korisničke službe i podrške ključno.
Najtežiji dio procesa korisničke službe je osiguranje dosljjednosti na kanalima i odjelima. Dobar softver za korisničku službu čini mnogo lakšim suradnju, dijeljenje informacija, automatizaciju i praćenje putanje korisnika u jednoj nadzornoj ploči, osiguravajući dosljedno iskustvo. Testirajte besplatnu 30-dnevnu probnu verziju softvera za korisničku službu od LiveAgent!
Automatizirajte i dosegnite svoje KPI ciljeve s softverom za korisničku službu od LiveAgent! Upravljajte procesima korisničke službe, automatizirajte i dosegnite svoje KPI ciljeve s softverom za korisničku službu od LiveAgent!
Saznajte kako izgraditi učinkovit tim korisničke službe s našim sveobuhvatnim vodičem koji pokriva strukturu, zapošljavanje, obuku, tehnologiju i mjere performa...

Poboljšajte korisničku službu s predlošcima za zatvaranje/pauziranje call centra od LiveAgent-a. Ovi prilagodljivi predlošci e-pošte pomažu objasniti zatvaranja...

Poboljšajte vašu korisničku službu s našim praktičnim checklistom za korisničku službu – označite sve stavke kako biste se krenuli prema uspjehu.